首页
产品服务
专业建设与认证系统
教学质量保障系统
合格/审核评估系统
通用项目评审系统
多维度试卷分析系统
解决方案
高等院校
合作案例
高等院校
政企单位
资讯动态
公司动态
行业资讯
政策标准
支持与服务
售前咨询
售后服务
渠道合作
在线咨询
关于鹏迪
公司简介
发展历程
企业文化
荣誉资质
招贤纳士
鹏迪教育研究院
工程教育认证
会议回放视频
首页
产品服务
+
专业建设与认证系统
教学质量保障系统
合格/审核评估系统
通用项目评审系统
多维度试卷分析系统
解决方案
+
高等院校
合作案例
+
高等院校
政企单位
资讯动态
+
公司动态
行业资讯
政策标准
支持与服务
+
售前咨询
售后服务
渠道合作
在线咨询
关于鹏迪
+
公司简介
发展历程
企业文化
荣誉资质
招贤纳士
鹏迪教育研究院
+
工程教育认证
会议回放视频
鹏迪教育研究院
工程教育认证
会议回放视频
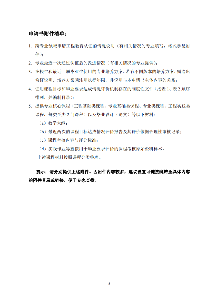
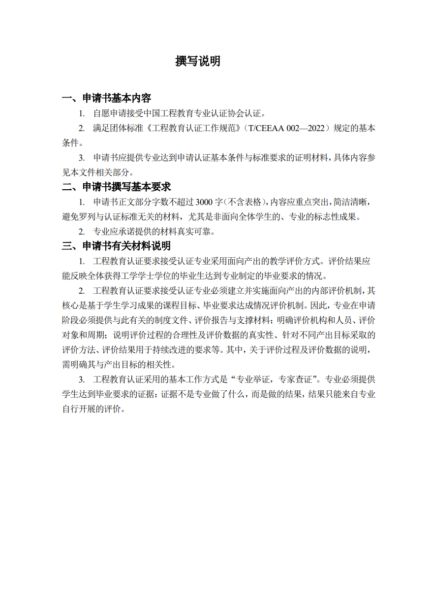
工程教育认证申请书(2025版)
,
,
,
,
,
,
,
上一篇:
工程教育认证程序
返回列表
工程教育认证标准
2025-08-25
工程教育认证程序
2025-08-25